Accueil
chevron
Actualité
chevron
Bitcoin
chevron
3,8 milliards $ d’options BTC et ETH : Le marché crypto va-t-il exploser ?

3,8 milliards $ d’options BTC et ETH : Le marché crypto va-t-il exploser ?

L’expiration de 3,8 milliards de dollars d’options BTC et ETH fait trembler les investisseurs. Va-t-elle déclencher une explosion des prix ou une simple secousse ? Découvrez les enjeux et les prévisions !

cover btc eth
Copié

L’état du marché des options BTC et ETH

Le marché des cryptomonnaies est en alerte : une expiration massive de 3,8 milliards de dollars d’options Bitcoin (BTC) et Ethereum (ETH) a eu lieu le 6 juin 2025, suscitant des spéculations sur son impact. Avec 3,18 milliards de dollars pour le Bitcoin et 624 millions pour l’Ethereum, cette échéance pourrait-elle bouleverser les prix ?

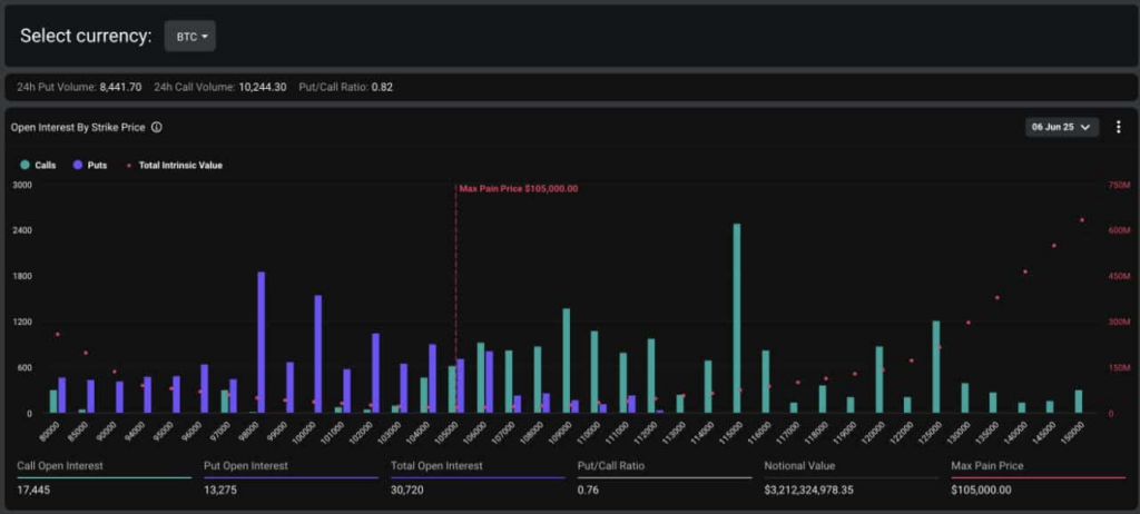
graphique des options BTC
Source : X

En effet, le 6 juin, 31 000 contrats d’options Bitcoin, d’une valeur notionnelle de 3,18 milliards de dollars, ont expiré. Le ratio put/call, qui mesure le rapport entre les options de vente (bets baissiers) et d’achat (bets haussiers), s’élevait à 0,76, indiquant une légère dominance des positions haussières

Le niveau de douleur maximale, ou « max pain point », était fixé à 105 000 $, un seuil où le plus grand nombre de contrats expirent sans valeur, pouvant influencer les prix. L’intérêt ouvert total pour le BTC atteignait 41,69 milliards de dollars, principalement concentré sur Deribit (33,33 milliards), suivi du CME (3,12 milliards) et d’OKX (3,09 milliards). Cette forte activité reflète un optimisme prudent des traders.

graphique des OI options ETH
Source : X

Pour l’Ethereum, 241 000 contrats, représentant 624 millions de dollars, ont expiré. Avec un ratio put/call de 0,67 et un max pain point à 2 575 $, les traders semblaient également pencher vers une vision haussière. Ces chiffres suggèrent que les investisseurs anticipent une stabilité, voire une légère hausse, malgré le potentiel de volatilité.

Perspectives et impact sur le marché crypto

Environ 10% des positions totales ont connu un rebond cette semaine après plusieurs semaines de baisse, avec une activité accrue des investisseurs institutionnels. Cependant, les analystes restent prudents, anticipant une hausse progressive du Bitcoin et de l’Ethereum sans mouvements violents.

L’analyse montre que le ratio élevé d’intérêt ouvert sur les options BTC (58,14%) pourrait entraîner une plus grande volatilité à court terme, tandis que le ratio plus faible pour l’ETH (21,19%) suggère un effet de couverture moins prononcé. Il sera donc crucial de surveiller la volatilité du Bitcoin après cette expiration, surtout dans les zones où l’intérêt ouvert est le plus élevé.

graphique de l'option implied volatility pour Bitcoin
source : CheckOnChain

D’un autre côté, le graphique de l’Option Implied Volatilty pour Bitcoin approche de sa zone basse, indiquant que les traders anticipent peu de variations importantes du prix du Bitcoin dans un futur proche. Le marché semble calme, avec une confiance en une stabilité relative.

Les prix des options (calls et puts) sont généralement moins chers, car une faible IV reflète un risque perçu moindre de fluctuations extrêmes. En résumé, l’Option Implied Volatility chart pour Bitcoin est un outil visuel qui traduit les attentes de volatilité du marché, aidant à prévoir l’intensité des variations de prix.

En somme, l’impact de cette expiration dépendra de plusieurs facteurs. Les données historiques montrent que les prix tendent à se stabiliser après l’expiration, une fois les contrats réglés à 08:00 UTC. Toutefois, la forte concentration de l’intérêt ouvert sur le Bitcoin pourrait prolonger la volatilité, surtout si des événements macroéconomiques ou des annonces réglementaires surviennent. 

Pour l’Ethereum, la dynamique haussière modérée pourrait soutenir une progression graduelle, portée par son rôle dans la finance décentralisée et les applications blockchain.

Cependant, un IV très bas peut aussi signaler une complaisance du marché, parfois prélude à un mouvement soudain si un événement inattendu (nouvelles réglementaires, macroéconomie, etc.) survient.

Sur le même sujet :

Charles Ledoux

Charles Ledoux

Charles Ledoux est un spécialiste du Bitcoin et des nouvelles technologies blockchain. Il est diplômé de la Crypto Academy et est également un mineur Bitcoin depuis plus d'un an. Il a écrit de nombreuses masterclass pour éduquer les nouveaux venus dans l'industrie et plus de 2000 articles. Il désire désormais transmettre sa passion pour la crypto au travers de ses articles pour InvestX.

AVIS DE NON RESPONSABILITÉ

Cet article est publié à titre indicatif et ne doit pas être considéré comme un conseil en investissement. Certains des partenaires présentés sur ce site peuvent ne pas être régulés dans votre pays. Il est de votre responsabilité de vérifier la conformité de ces services avec les régulations locales avant de les utiliser.

Attention aux risques : Négocier des instruments financiers et/ou des crypto-monnaies implique des risques élevés, notamment le risque de perdre tout ou partie de votre investissement, et cela pourrait ne pas convenir à tous les investisseurs. Les prix des crypto-monnaies sont extrêmement volatils et peuvent être affectés par des facteurs externes tels que des événements financiers, réglementaires ou politiques. La négociation sur marge augmente les risques financiers.

Les CFD sont des instruments complexes et présentent un risque élevé de perte rapide des fonds en raison de l’effet de levier. 74 à 89 % des comptes d’investisseurs particuliers perdent de l’argent lorsqu’ils tradent des CFD. Vous devez déterminer si vous comprenez le fonctionnement des CFD et si vous pouvez vous permettre de prendre le risque élevé de perdre vos fonds.

Avant de décider de négocier des instruments financiers ou des crypto-monnaies, vous devez être pleinement informé des risques et des frais associés aux transactions sur les marchés financiers, examiner attentivement vos objectifs de placement, votre niveau d’expérience et votre tolérance pour le risque et faire appel à des professionnels si nécessaire. InvestX.fr et l’application InvestX peut être amené à produire des commentaires d’ordre général qui ne constituent pas des conseils en investissement et ne doivent pas être interprétés comme tels. Veuillez consulter un conseiller financier indépendant pour toute question. InvestX.fr décline toute responsabilité pour les erreurs, investissements inopportuns, inexactitudes ou omissions et ne garantit pas l’exactitude ou la complétude des informations, textes, graphiques, liens ou autres éléments contenus dans ce document.

Certains des partenaires présentés sur ce site peuvent ne pas être régulés dans votre pays. Il est de votre responsabilité de vérifier la conformité de ces services avec les régulations locales avant de les utiliser.

6200 USDT offerts avec Bitget ! 🔥

bitget
Ne manquez pas cette offre !
Créez votre compte dès maintenant pour débloquer cette récompense exclusive 
Ouvrir un compte Bitget
close-link